Nuestros Servicios






Elaboración de Reportes Diseño de Reportes Gestión del Desempeño Pláticas y Seminarios Quienes Somos





Misión y Visión El Origen Contáctanos Sala de Reportes




Acceso Demos Demo Móvil Página Inicial Aplicaciones
Indicadores de Gestión Organizacional

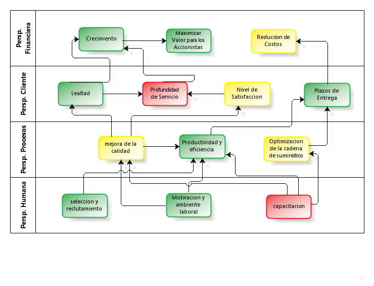
Mapa Estratégico

El mapa estratégico es una herramienta que sirve como guía para visualizar las relaciones entre las estrategias de una organización.

Esta representación gráfica permite ir aprendiendo sobre los cambios a medida que se generan, especialmente en situaciones donde no existen certezas.

Los mapas estratégicos demuestran claramente por qué una imagen es más poderosa que mil palabras.

1) Los resultados financieros se consiguen únicamente si los clientes están satisfechos. Es decir, la perspectiva financiera depende de cómo se construya la perspectiva del cliente.

2) La propuesta de valor para el cliente describe el método para generar ventas y consumidores fieles. Así, se encuentra íntimamente ligada con la perspectiva de los procesos necesarios para que los clientes queden satisfechos.

3) Los procesos internos constituyen el engranaje que lleva a la práctica la propuesta de valor para el cliente. Sin embargo, sin el respaldo de los activos intangibles es imposible que funcionen eficazmente.

4) Si la perspectiva de aprendizaje y crecimiento no identifica claramente qué tareas (capital humano), qué tecnología (capital de la información) y qué entorno (cultura organizacional) se necesitan para apoyar los procesos, la creación de valor no se producirá. Por lo tanto, en última instancia, tampoco se cumplirán los objetivos financieros.

En este contexto, alinear los objetivos de estas cuatro perspectivas es la clave de la creación de valor y de una estrategia focalizada e internamente consistente. Una vez creados, los mapas estratégicos son excelentes herramientas de comunicación, ya que permiten que todos los empleados comprendan la estrategia y la traduzcan en acciones específicas para contribuir al éxito de la empresa.

El mapa estratégico del BSC proporciona un marco para ilustrar de qué modo la estrategia vincula los activos intangibles con los procesos de creación de valor. Veamos con mayor detalle los elementos de cada una de las perspectivas:

La perspectiva financiera describe los resultados tangibles de la estrategia en términos financieros. Los indicadores clave para evaluar el éxito o fracaso de la estrategia son la rentabilidad de la inversión (ROI), el valor para los accionistas, el crecimiento de los ingresos y el costo por unidad.

La perspectiva del cliente, por su parte, define la propuesta de valor para los "clientes target". Si los clientes valoran la calidad constante y la entrega puntual, entonces, las habilidades, los sistemas y los procesos de desarrollo de nuevos productos y servicios de gran funcionalidad adquieren gran valor. La alineación de acciones y capacidades con la propuesta de valor para el cliente es el núcleo de la ejecución de la estrategia.

La perspectiva de procesos internos identifica los pocos procesos críticos que se espera tengan el mayor impacto sobre la estrategia. Por ejemplo, una organización puede aumentar sus inversiones en I + D y reestructurar sus procesos de desarrollo para obtener productos innovadores y de alto desempeúo. Otra empresa, con la idea de ofrecer la misma propuesta de valor, podría desarrollar nuevos productos a través de alianzas estratégicas con otros fabricantes.

La perspectiva de aprendizaje y crecimiento identifica los activos intangibles más importantes para la estrategia. Los objetivos de esta perspectiva se centran en las tareas, los sistemas y el tipo de ambiente requeridos para apoyar los procesos internos de creación de valor. Estos activos deben estar agrupados y alineados con los procesos internos críticos.

En síntesis, el mapa estratégico proporciona el marco visual para integrar todos los objetivos de la empresa. La comprensión de los procesos críticos como gestión de operaciones, innovación y relaciones sociales, promueve el logro de las metas de productividad.

Por último, el mapa identifica las capacidades específicas relacionadas con los activos intangibles de la organización (capital humano, de información y organizacional) para obtener un desempeño excepcional.